Решу.РФМатематикаФилипповУстойчивость → Задача № 883

(Филиппов А.Ф. Сборник задач по дифференциальным уравнениям: скачать в DjVu - 920 Кб)

Условие задачи:

Начертить на плоскости x, y траектории данных систем вблизи точки (0, 0) и по чертежу выяснить, устойчиво ли нулевое решение.
x' = x,
y' = 2y.

Есть решение в формате TeX: 883.tex

<< задача 882 || задача 884 >>

Решение задачи:

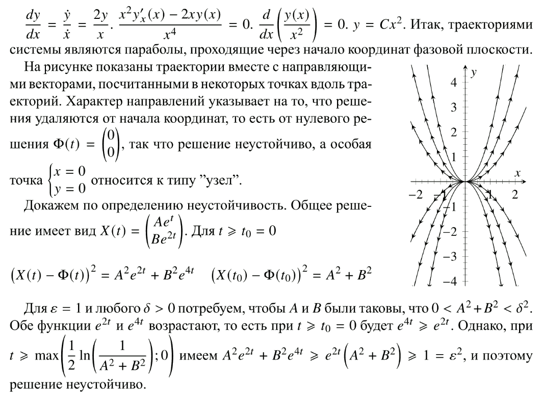
Устойчивость - решение задачи 883

Другие решения задачи:

Решение дифференциальных уравнений - устойчивость