Решу.РФМатематикаФилипповУстойчивость → Задача № 887

(Филиппов А.Ф. Сборник задач по дифференциальным уравнениям: скачать в DjVu - 920 Кб)

Условие задачи:

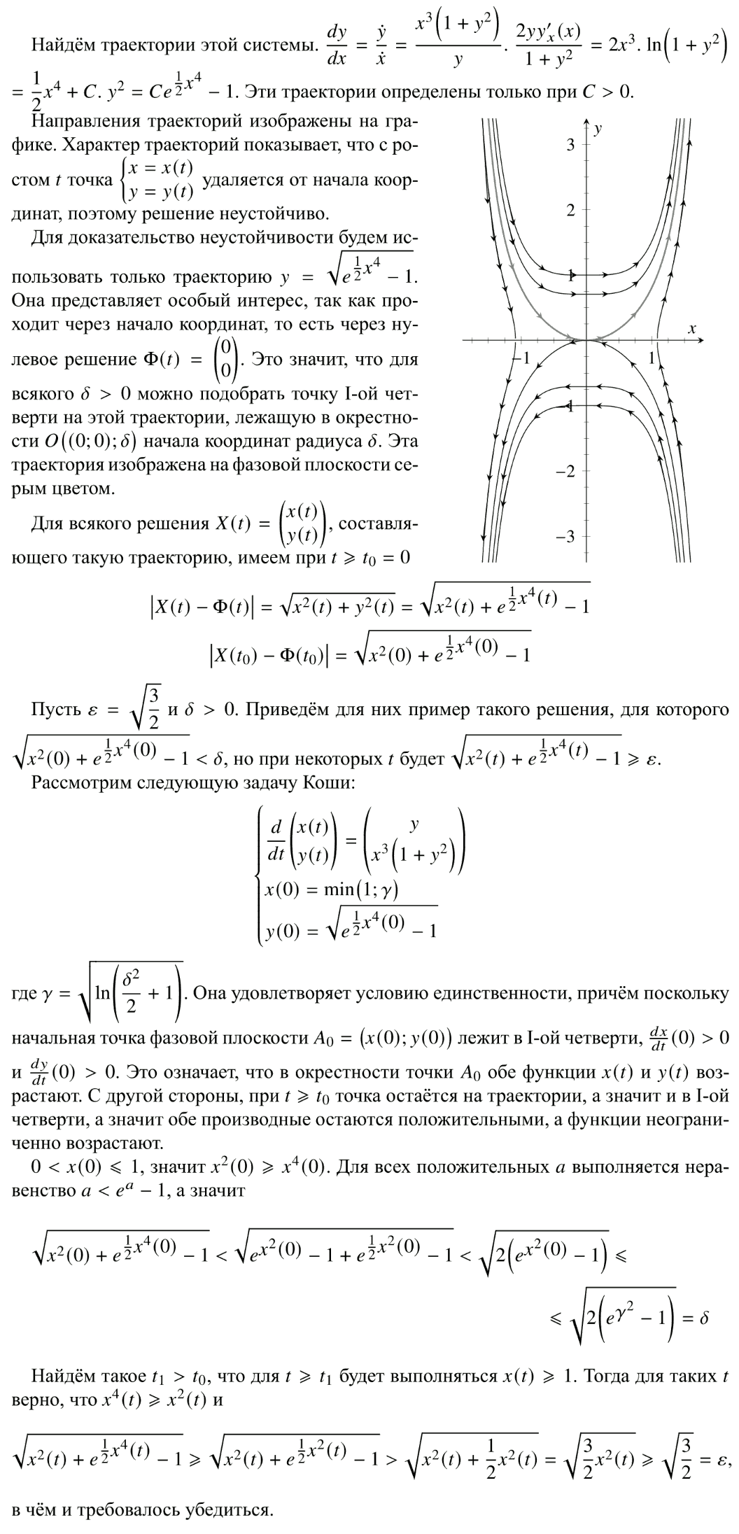
Начертить на плоскости x, y траектории данных систем вблизи точки (0, 0) и по чертежу выяснить, устойчиво ли нулевое решение.
x' = y,
y' = x3(1 + y2).

Есть решение в формате TeX: 887.tex

<< задача 886 || задача 888 >>

Решение задачи:

Устойчивость - решение задачи 887