Решу.РФМатематикаФилипповУстойчивость → Задача № 891

(Филиппов А.Ф. Сборник задач по дифференциальным уравнениям: скачать в DjVu - 920 Кб)

Условие задачи:

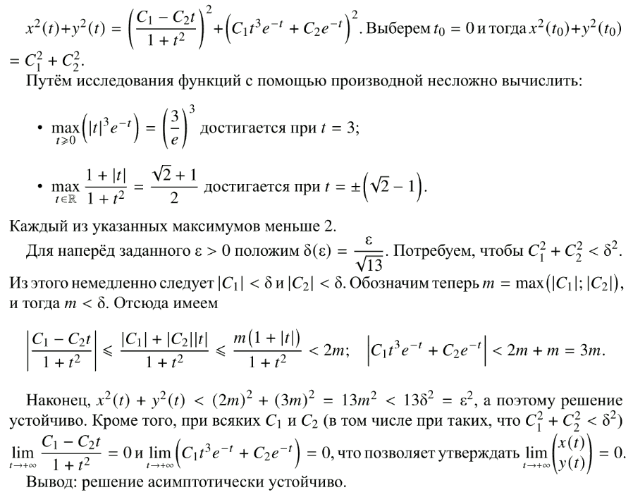
Выяснить, является ли устойчивым нулевое решение системы, если известно, что общее решение этой системы имеет указанный вид:
x = (C1 - C2t)/(1 + t2),
y = (C1t3 + C2)e-t.

Есть решение в формате TeX: 891.tex

<< задача 890 || задача 892 >>

Решение задачи:

Устойчивость - решение задачи 891