Решу.РФМатематикаФилипповУстойчивость → Задача № 959

(Филиппов А.Ф. Сборник задач по дифференциальным уравнениям: скачать в DjVu - 920 Кб)

Условие задачи:

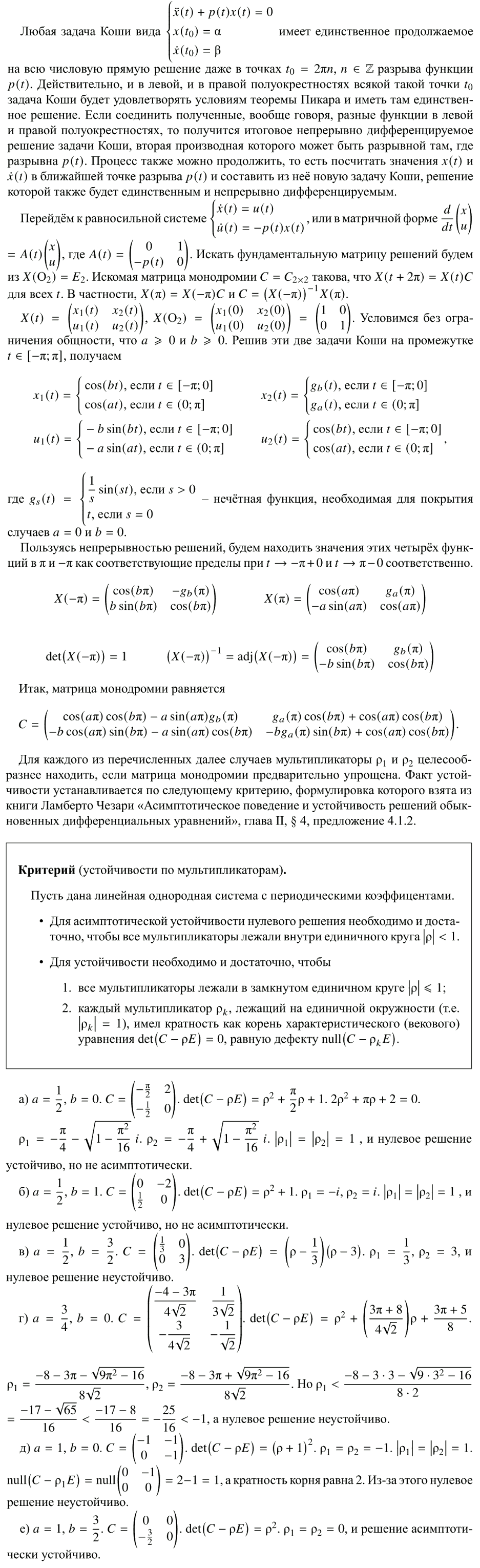
Исследовать на устойчивость нулевое решение уравнения x'' + p(t)x = 0, p(t) = a2 (0 < t < π), p(t) = b2 (π < t < 2π), p(t+2π) ≡ p(t), при следующих значениях параметров:
а) a = 0,5, b = 0;
б) a = 0,5, b = 1;
в) a = 0,5, b = 1,5;
г) a = 0,75, b = 0;
д) a = 1, b = 0;
е) a = 1, b = 1,5.

Есть решение в формате TeX: 959.tex

<< задача 957 || задача 960 >>

Решение задачи:

Устойчивость - решение задачи 959