Решу.РФМатематикаФилипповЛинейные уравнения с переменными коэффициентами → Задача № 739

(Филиппов А.Ф. Сборник задач по дифференциальным уравнениям: скачать в DjVu - 920 Кб)

Условие задачи:

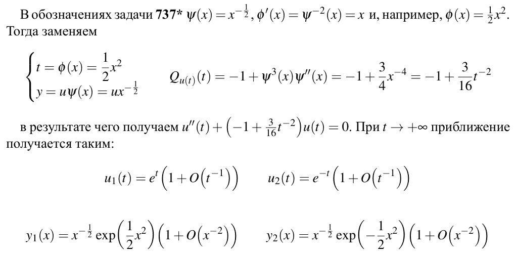
Исследовать асимптотическое поведение при x → +∞ решений данных уравнений, пользуясь преобразованием Лиувилля (см. задачу 737) и утверждениями п. 4 (стр. 77).
y'' - x2y = 0.

Есть решение в формате TeX: 739.tex

<< задача 738 || задача 740 >>

Решение задачи:

Линейные уравнения с переменными коэффициентами - решение задачи 739