Решу.РФМатематикаФилипповУстойчивость → Задача № 940

(Филиппов А.Ф. Сборник задач по дифференциальным уравнениям: скачать в DjVu - 920 Кб)

Условие задачи:

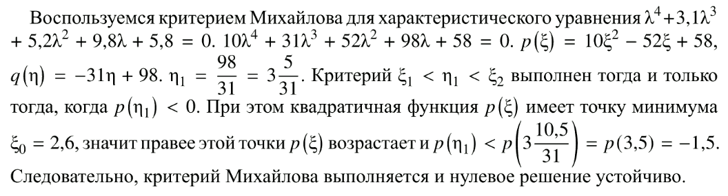
Исследовать устойчивость нулевого решения, пользуясь известными условиями отрицательности вещественных частей всех корней многочлена, например, условиями Рауса–Гурвица или критерием Михайлова.
yIV + 3,1y''' + 5,2y'' + 9,8y' + 5,8y = 0.

Есть решение в формате TeX: 940.tex

<< задача 939 || задача 941 >>

Решение задачи:

Устойчивость - решение задачи 940