Решу.РФМатематикаФилипповУстойчивость → Задача № 941

(Филиппов А.Ф. Сборник задач по дифференциальным уравнениям: скачать в DjVu - 920 Кб)

Условие задачи:

Исследовать устойчивость нулевого решения, пользуясь известными условиями отрицательности вещественных частей всех корней многочлена, например, условиями Рауса–Гурвица или критерием Михайлова.
yV + 2yIV + 4y''' + 6y'' + 5y' + 4y = 0.

Есть решение в формате TeX: 941.tex

<< задача 940 || задача 942 >>

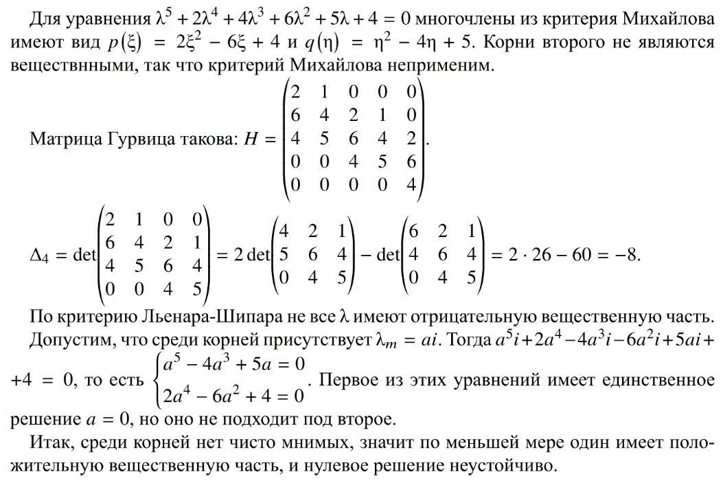
Решение задачи:

Устойчивость - решение задачи 941